심근경색연구회

e-Newsletter (2025-Autumn)

1년 365일 24시간 수도권
서북부 심근경색을 책임지는 은평성모병원

최연직
  • 가톨릭대학교 의과대학교, 은평성모병원 순환기내과

가톨릭대학교 은평성모병원 심혈관병원은 환자 중심의 심혈관 질환 치료를 위해 설립된 전문 센터로 2019년 5월 개원한 이래로 수도권 서북부 지역의 중증환자, 응급환자 진료에 최선을 다하고 있습니다. 본원은 급성 관상동맥증후군, 부정맥, 심부전, 구조적 심질환 등 심혈관 질환 전반에 걸쳐 진단–치료–재활을 원스톱으로 연결하는 통합 시스템을 운영하고 있습니다.

특히, 24시간 365일 전문의 상주 당직 체계와 응급 심혈관중재시술 시스템(Primary PCI)을 기반으로, 급성 심근경색 환자의 골든타임을 지키는 데 최선을 다하고 있습니다. 더불어, 본원은 119 구급대 및 서울시 은평구를 비롯한 수도권 서북부 지역 병원과 연계한 24시간 핫라인(별칭: 흉통폰)을 구축하여 급성 심장질환 환자의 신속한 진료를 지원하고 있으며 의료진은 환자의 상태와 이송 상황을 실시간으로 공유하며, 병원 도착 즉시 검사를 시행하고 골든타임 내 치료 계획을 수립하여 생존율을 높이고 후유증을 최소화하는 데 주력하고 있습니다.

더불어, 가톨릭대학교 은평성모병원 심혈관병원은 보건복지부 및 건강보험심사평가원이 주관하는 “심뇌혈관질환 인적 네트워크 시범사업”에 참여하여, 수도권 서북부 지역의 심혈관 질환의 응급환자를 담당하면서 네트워크 총괄 책임병원의 역할을 수행하고 있습니다.

급성 심근경색증 치료 시스템

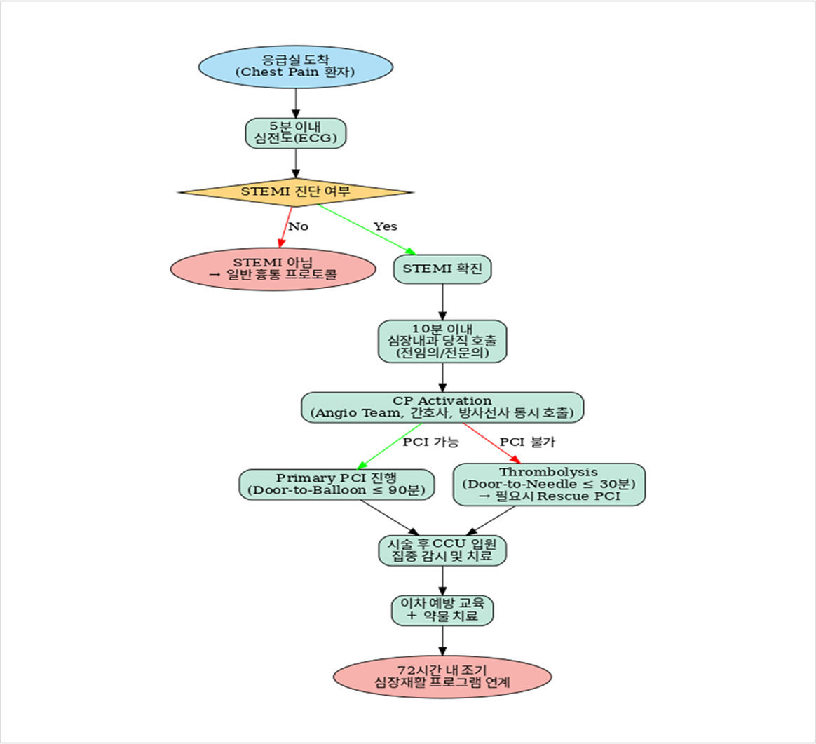
2019년 5월 개원한 이래로 본원은 급성 심근경색증의 표준화된 치료 시스템을 확립하기 위해 시간 기반 치료 프로토콜을 운영하고 있습니다.

  • 응급실 도착 → 5분 이내 ECG 시행
  • STEMI 확진 → 10분 이내 심장내과 전임의 및 전문의 호출
  • CP Activation : Angio Team, 간호사, 방사선사 자동 호출 (유선연락)
  • 재관류 치료 : Primary PCI를 원칙으로, Door-to-Balloon time 90분 이내 달성
  • PCI 불가 시 30분 이내 혈전용해술(Thrombolysis) 시행 후 Rescue PCI 연계
  • 시술 후 CCU 입원 및 집중 감시, 72시간 내 조기 심장재활 프로그램 연계

더불어, 응급실 내원 당시 Cardiogenic shock 지속되어, VA ECMO등의 Mechanical Circulatory Support가 필요한 경우에는 심장혈관 흉부외과와 신속하고 유기적인 연락시스템을 통해 한 치의 망설임도 없이 VA ECMO를 적용하여 환자들의 생존율을 높이고 있습니다.

저희 가톨릭대학교 은평성모병원은 수도권 서북부 지역뿐만 아니라 수도권 전체를 아우르는 지역에서 환자들이 내원하는 병원으로서 급성 심근경색 환자분들에게 최상의 치료를 제공하고자 매순간 최선을 다하고 있습니다. 앞으로도 급성 심근경색 환자들의 신속하고 명확한 치료를 위해 노력하도록 하겠습니다.